yl6809永利(集团)有限公司官网-Official Website
设为首页
|
加入收藏
首页
机构设置
yl6809永利处领导任务分工
科室设置及工作职责
审计动态
财务审计动态
工程审计动态
学习交流
工作流程
财务审计工作流程
工程审计工作流程
工作公示
审计公示
党建园地
法规制度
财务审计法规
工程审计法规
内部控制法规
其他法规
常用下载
审计常用文书
被审计单位承诺书
结算送审报告
作风建设
投诉受理
工作流程
财务审计工作流程
工程审计工作流程
财务审计工作流程
当前位置:
首页
>
工作流程
>
财务审计工作流程
> 正文
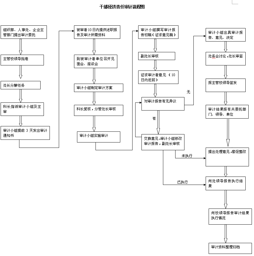
干部经济责任审计流程图
发布日期:2015-10-09 作者:
相关链接: